点击:[]
(农学院供稿)日前,我校农学院崔承弼教授团队在国际期刊《Food Chemistry》(中科院一区,IF:9.231)上发表题为“Characteristics of changes in volatile organic compounds and microbial communities during the storage of pickle”(泡菜贮存过程中风味物质及微生物群落的变化特征)的研究性论文,该论文由国家重点研发计划项目(2018YFD0400404)资助(课题牵头单位为金沙威尼斯欢乐娱人城,课题负责人崔承弼教授)的成果之一,我校硕士研究生孙熙浛为第一作者,博士研究生齐欣为第一共同作者,通讯作者为崔承弼教授。
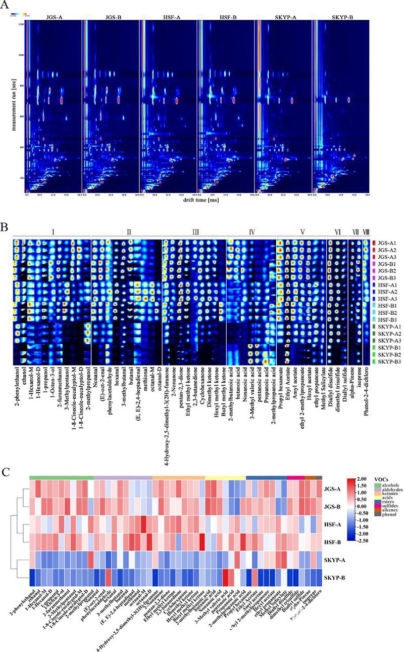
本研究采用顶空-气相色谱-离子迁移谱法(HS-GC-IMS)、高通量测序和Spearman相关性分析,研究3种泡菜在4℃贮存一周期间的风味物质及菌群的变化特征。结果表明,从3种泡菜中共鉴定出50种挥发性有机化合物,在贮存过程中,大部分醇类、醛酮类和酯类物质减少,而酸类物质增加,硫化物、烯类、酚类物质较为平均。从3种泡菜中共鉴定出厚壁菌门(Firmicutes)、蓝藻菌门(Cyanobacteria)和变形菌门(Proteobacteria)3个优势菌门以及魏斯氏菌属(Weissella)、链霉菌属(Streptophyta)、明串珠菌属(Leuconostoc)、Bacillariophyta、乳杆菌属(Lactobacillus)5个优势菌属。Spearman相关系数表明Leuconostoc、Lactobacillus和Weissella是泡菜中风味形成的主要菌属,而Bacillariophyta和Streptophyta是泡菜贮存过程中风味形成的主要菌属。此研究结果有助于更好地了解微生物在泡菜贮存过程中风味形成的作用。
崔承弼教授研究团队
发表论文情况
发表论文情况
中国香港中医药专家代表团一行来访我校
金沙威尼斯欢乐娱人城金柄珉教授获评2025年度“吉林省最美教师暨黄大年式好老师”
金沙威尼斯欢乐娱人城承办2025年吉林省物理学会夏季学术年会
金沙威尼斯欢乐娱人城召开本科教育教学审核评估迎评动员会暨自评报告解读会
金沙威尼斯欢乐娱人城《东疆学刊》再次入选为CSSCI(2025-2026)扩展版来源期刊
金沙威尼斯欢乐娱人城在第十一届全国大学生医学创新大赛暨“一带一路”国际竞赛中喜获佳绩
中国科学院院士田刚来金沙威尼斯欢乐娱人城作讲座
金沙威尼斯欢乐娱人城《汉语学习》再次入选为CSSCI(2025-2026)来源期刊